Abandone as planilhas manuais. Centralize suas múltiplas bancas, automatize seu controle de bônus e tome decisões baseadas em dados reais.
Gratuito e ilimitado

Desenvolvemos uma interface limpa e intuitiva que foca no que realmente importa: seu saldo e sua evolução. Menos cliques, mais informações.
Sua privacidade é nossa prioridade. Dados protegidos com criptografia de ponta.
Nunca perca o rastro de uma aposta. Visualize cada movimento da sua banca.
Leve seus dados para onde quiser. Exportação em múltiplos formatos com um clique.

Visualize cada detalhe da sua operação através de gráficos precisos e filtros inteligentes.
Abra todos os links da sua tabela paginada com um único clique. Economize tempo e foque no que importa.
Organize seu dia com filtros de status precisos. Saiba exatamente o que falta acessar ou quais bônus estão ativos.
Receba notificações visuais e alertas para expiração de bônus. Nunca mais perca um prazo importante.
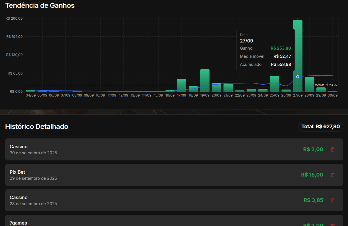
Nossa inteligência visual mostra a curva de crescimento da sua banca e prevê tendências baseadas no seu comportamento histórico.

Controle todas as suas entradas com filtros avançados. Gerencie sua exposição e ROI em tempo real.

Acompanhe seu lucro líquido por período, plataforma ou tipo de mercado. Identifique onde você é mais lucrativo.

Importe e exporte suas listas de plataformas instantaneamente. Seus dados são seus, leve-os para onde quiser.

Mantemos os custos baixos através de anúncios selecionados. Sem taxas escondidas, sem surpresas.
Acreditamos que todo apostador profissional deve ter acesso às melhores ferramentas, independente do tamanho da banca.
Nosso foco é o crescimento conjunto. Melhoramos a plataforma baseada no seu feedback constante.
Junte-se a centenas de usuários que profissionalizaram sua gestão com o Ratazana Betside.
Acessar Plataforma